移至網頁之主要內容區位置
::: 新竹市東區三民國民小學

校內公告彙整

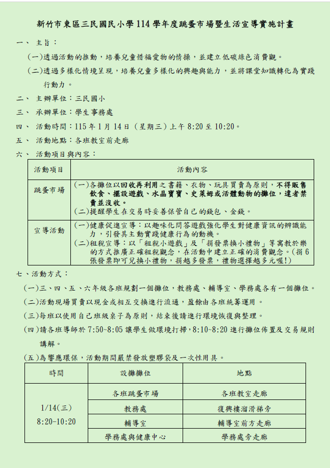
新竹市東區三民國民小學114學年度跳蚤市場暨生活宣導實施計畫

{{ $t('FEZ001') }} 學務處-環教組

{{ $t('FEZ002') }} 學務處|



{{ $t('FEZ003') }} 1767-06-04

{{ $t('FEZ004') }} 2026-01-05|

{{ $t('FEZ005') }} 137|